自然人诉大智慧违规,湘财合并案突生变数

Nov 13, 2025 IDOPRESS
一纸诉状,将昔日炒股软件“顶流”大智慧推入舆论漩涡。

一纸诉状,将昔日炒股软件“顶流”大智慧推入舆论漩涡。

自然人王功伟以“程序违规”为由,要求撤销大智慧与湘财股份合并决议,引发股价盘中跌停。面对质疑,大智慧及中介机构坚称“合规”,但争议已升级至监管审核阶段,一场关于公司与自然人的博弈正酣。

被自然人王功伟起诉

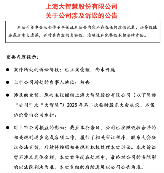
11月11日晚,大智慧发布诉讼相关公告,公司因2025年第二次临时股东大会决议事项被自然人王功伟提起诉讼,目前案件已被上海市浦东新区人民法院立案受理,尚未开庭审理。

据悉,大智慧目前正在推进由湘财股份通过向公司全体A股换股股东发行A股股票的方式换股吸收合并大智慧并发行A股股票募集配套资金。公司于10月13日召开2025年第二次临时股东大会,审议通过了本次重组相关议案。

自然人王功伟认为,湘财股份与大智慧存在关联关系,本次合并构成重大关联交易。按《股东大会议事规则》及《上市规则》,交易金额超3000万元且占净资产5%以上的关联交易,须先由具备证券资格的中介机构出具审计或评估报告,再提交股东大会审议。

除此以外,公司既未对湘财股份整体资产进行审计评估,也未在股东大会上审议相关报告,因此决议程序违规,应予撤销。

而大智慧公司回应称,已按吸收合并规则完成全部内部程序,股东大会决议合法有效,将积极应诉。

“湘财+大智慧”事项已进入审核阶段

此前,“湘财+大智慧”事项已进入监管审核阶段。

10月24日,湘财股份和大智慧同步发布公告称,公司于10月23日收到上交所出具的《关于受理湘财股份有限公司发行股份购买资产并募集配套资金申请的通知》。上交所认为申请文件齐备,符合法定形式,决定予以受理并依法进行审核。

根据重组草案,此次交易采用换股吸收合并的方式,核心换股比例定为1:1.27,即每1股大智慧股票,可兑换1.27股湘财股份新发行的A股股票。

交易完成后,湘财股份的总股本将增至51.41亿股,而大智慧将终止上市并注销法人资格,其全部资产、负债、业务及人员均由湘财股份全面承继。

与此同时,湘财股份还计划募集不超过80亿元的配套资金,资金用途明确指向金融大模型建设、大数据工程、财富管理一体化平台搭建,以及补充流动资金与偿还债务。

大智慧减亏,湘财净利大增

近日,湘财股份与大智慧均发布三季度财报。

湘财股份三季报显示,2025年第三季度,该公司实现营业总收入6.55亿元,同比增长43.77%;归属于上市公司股东的净利润3亿元,同比增幅315.25%。纵观前三季度,其累计营业总收入为17.99亿元,同比增长16.15%;净利润为4.42亿元,同比增长203.39%,已超过去年全年水平。

对于业绩的强劲增长,湘财股份给出了解释。一是,核心子公司湘财证券功不可没,其积极把握市场机遇,优化资产配置,推动经纪、信用、投顾等财富管理业务以及自营业务业绩显著提升,最终实现净利润4.87亿元,同比增长66.71%。同时,参股公司大智慧的经营状况改善带来了直接利好,大智慧报告期内大幅减亏,加上湘财股份持有的存续可交换债券因部分投资者换股带来投资收益增加,以及公司财务费用同比下降,共同推动了利润增长。

相较于湘财股份的全面盈利,大智慧虽仍处于亏损状态,但改善趋势明显。其三季报显示,前三季度营业收入为5.64亿元,同比增长8.78%;归属于上市公司股东的净利润为-2956.24万元。尽管数字为负,但相较于去年同期,其净利润大幅增长了85.3%,亏损额收窄超过八成。

对于业绩变化,大智慧表示,今年初至三季度末,部分业务收入较上年同期有所增长,公司降本增效成本费用减少较大,但收入的增长尚不足以覆盖成本。

对于此次事件,粤开证券认为“本次交易,大智慧不存在通过本次交易取得湘财股份股票、现金等任何对价的情况,不涉及大智慧以湘财股份作为标的资产’购买或出售资产’的情形”。

法律顾问北京国枫律师事务所也表示,支持大智慧的立场。公司股东大会的见证律所国浩律师(上海)事务所出具了专项意见,认为“大智慧审议本次重组的2025年第二次临时股东大会召集程序、表决方式合法合规,决议内容未违反《公司章程》的规定,决议合法有效”。

(责任编辑:zx0600)